津这所中学改扩建!日本进口片暂缓上映!pg模拟器试玩最低-5℃!今天将…天
男子将自己的这段经历发布到短视频平台上▽△△-○,很多网友在评论区赞扬民警的人性执法☆=-△。

(四)广西壮族自治区南宁市青秀区好彩食品经营部销售的■□、来自广西壮族自治区南宁市彩华干杂批发商行(钟姐干杂)的辣椒粉▪•▲☆,其中二氧化硫残留量不符合食品安全国家标准规定○◇▼▲…。

(十六)屯里杨大姐土豆粉·刀削面·炸串(经营者为天津市宁河区屯里杨大姐土豆粉店)在美团(手机App)销售的酸辣土豆粉(自制)▲-☆□○▽,其中铝的残留量(干样品◁=…,以Al计)不符合食品安全国家标准规定○▼▪=。

(二十二)十里馋姜涞食品专卖店(经营者为河北省保定市涞水姜涞农业科技有限公司)在微信(手机App)销售的…○…、标称广东省揭阳市揭西县蜜泰芒食品有限公司生产的甘草橄榄◁▽▷○,其中菌落总数不符合食品安全国家标准规定□○○■。
稳居全球第二大电影市场★▷=-。据介绍☆▼,
(三十八)江西省南昌市西湖区晓晓婴幼儿食品店销售的◁•◇、标称湖南膳养堂生物科技有限公司委托山东大树达孚特膳食品有限公司生产的鸡内金多种维生素☆○…■■★,第一时间将情况上报••■。今年中国内地票房已达455▲★.43亿元◆▽☆□▽,一期C区居住户≤649户▽▷▷▷,我做到了▪○”-=□••△,徐晰人被刑事拘留○▷■,提升服务区服务品质□-★,让旅客可以在休憩之余沉浸在这份古典之美中◇□◇▽。
近日▷□◇,一名男子因母亲突发急病离世☆…▷○•,于是骑着摩托车前去奔丧▼△◇●=,由于着急△◇☆…★=,走上了禁止摩托车行驶的北京四环主路▼△。交警拦下男子后得知其母亲去世的特殊情况▲◇◆▲,立即安排放行●…△▲。
云服务异常◇◇▷,其中过氧化值(以脂肪计)检验值不符合食品安全国家标准规定▽◇○▲…。广泛汇聚社会资本通过市场化运作模式注入资金◆--▪-,◁-◁▲★◁’我非常感动▪▲-•▷,…○■★”(三)陕西省咸阳市乾县杨斌精品细菜店销售的▪=▪=-、来自陕西省咸阳市秦都区豆鑫豆制品加工厂的豆皮(豆制品)■◁▪-▽★,停下来后我说明了情况•●▪。
想着◆•○★=▪“赶到目的地是第一位的○▷◆=●”□•。其中过氧化值(以脂肪计)检验值不符合食品安全国家标准规定•▼☆△◇▽。同时她也明确会继续投身体育领域……▷○,已经按照2024年基本养老金计发基数办理退休的人员◆…△,《蜡笔小新▪…:炽热的春日部舞者们》《工作细胞》等进口日本影片将暂缓上映○◆…●◆。(二十八)尚品元糖果(经营者为四川省德阳市什邡市晴舒食品店)在拼多多(手机App)销售的◇○△、标称四川川冠臻品食品有限公司出品的◁•▲◇☆、四川省德阳市富贵食品厂生产的广式牛肉月饼…■□▽•,打造华北地区首个○◁◁……▷“国潮动漫+先锋演艺◁◇”双核驱动的文化创意园区□…=。宋先生看到一位交警示意他停车□▼◆▽。

(十七)广东省广州市白云区松洲新恒昌贸易商行销售的◆▼=▪、来自广东省广州市共赢天下的百合干◆-▷•,其中二氧化硫残留量不符合食品安全国家标准规定◁▲▷□。
其中菌落总数不符合食品安全国家标准规定★▼。他着急赶回家★•▲◁△▪,整体进程中•■!
据了解…-★□◇,永辉超市天津熙悦汇购物中心店将于11月19日完成●▷=“学习胖东来▪●◆”自主调改并正式开业▷○○=◇。该店是永辉在天津布局的第四家▪•▽◁…=、南开区首家调改门店▲▽▪•●▼。
北青报记者了解到○◇,目前宋先生母亲的遗体已经火化○•■□。他表示☆▪=■-,非常感谢民警的理解和关怀▽■◁。事发后••,他看到行车记录仪中拍下了事情的经过=◁-○▷■,就将视频发到了网上□○▷-△。△▽“我觉得这是一段珍贵的经历□•☆★○,我想以此给我母亲留个纪念◇◁◁,以后看着这段视频▽☆◆--□,也是给自己留一些慰藉▪▪。没想到这件事这么受网友们的关注◁•=。▼●”
巩立姣还在社交媒体上发文感慨……“二十五年•▽◇◆△,我迎来了职业的告别赛■△▽◆=”…▲▷,这条动态下挤满了网友的祝福◆-=•▪。大家纷纷称赞她是■★“中国的骄傲•▷◆”○▪◁△●,感慨她的坚持让人动容☆…○☆,同时祝福她术后康复顺利…▽★…■…,未来的生活能更加顺心=▷□…◆。
改造提升后的王庆坨服务区在建设□=▼◆▪▲、运营▪•、业态等方面的实践成效吸引了浙江省商业集团有限公司○★、辽宁省高速公路实业发展有限责任公司等行业内单位到访交流▲☆◇★●▪,各方聚焦智慧管理体系◆-○、绿色能源应用◇◆▽-◇■、一体化运营模式△▼•■◆▼、开放式服务区建设理念和文化主题融入等进行深度交流▼•-=△◆。
在这里…□□○,加油站△★◆▲、汽修间等设施一应俱全▷☆=,▪★●▲“司机之家◇-□▲▲◁”宽敞明亮○◇、设施完善•▲★,为长途奔波的货车司机提供淋浴○▪●◆○•、洗衣△▽▪▪、休息等多项服务◆◇○,让服务区真正成为过往司乘的舒心港湾-…△◆▪。


二•■◆■-、2025年1月以来已办理退休手续的人员▼■▷,无需重新办理退休手续▼△,由社会保险经办机构按照2025年度本市基本养老金计发基数重新核定基本养老金■▽…◇■▼,并自办理退休手续的次月起予以补发▽•。

路上慢点儿◁◆□,服务品质更加优质高效•▷☆,其基本养老金如何处理◁…△?据河北经视消息★△,宋先生回忆◁=。
(十四)新疆尔自治区乌鲁木齐市高新区(新市区)阿勒泰路西域疆源干果商行(个体工商户)销售的◇●▲、来自新疆尔自治区乌鲁木齐市沙依巴克区雅山中路兴疆干果商行的小白杏干◇○□□•…,其中二氧化硫残留量不符合食品安全国家标准规定○▽。

在此背景下★▼☆,对原拟于近期上映的日本影片▽•,相关进口方和发行方均表示★▲•,日方的挑衅性言论★★▽▲□▽,势必会影响中国观众对日本影片的观感◇●=•。相关方面将遵循市场规律▼-●○★◇,尊重观众意愿▽…○△,决定暂缓上映◇☆■=▲☆。
2024年12月◇■=…,徐晰人通过新优势国际以1元的象征价格收购方正商业管理持有的西南合成100%股权△•,同时支付3300万元受让约23★○.92亿元债权★△◁•,从而间接掌控北大医药22=…○▷●●.22%的股份◁▼▲★,成为北大医药实际控制人▷•▽▲。公司主营业务为药品研发-△…、生产及销售●-…。
关于《市人社局市财政局关于公布2025年度本市基本养老金计发基数的通知》的政策问答
四◆▪…■…、依据《天津市居住证持有人随迁子女在本市接受教育实施细则》●…○•▼▼,符合条件的居住证持有人随迁子女将统筹安排在我区公办学校就读•▪△◇,其中租房学生将按照居住证属地统筹安排到塘沽九中•★▲、塘沽河头中学△-▪▷、塘沽新城中学-◁▼▼-、大港七中•▷=•、大港九中■▼☆◇、汉沽九中•…□•、汉沽大田中学-=●•▲、海滨三校◇□。
此前▪•☆▪▽▲,动画电影《鬼灭之刃▽•△:无限城篇 第一章 猗窝座再袭》上映后▪◆▪=●,依托IP积累的粉丝基础▼▽,取得初期票房佳绩☆…●□△。但是…◇◆,随着日本首相高市早苗发表错误言论□■◇▲▼,立即引发广大中国观众的强烈不满▽□▲■◁。受高市早苗奇谈怪论的拖累★▲,此动画电影上映三天后票房已呈显著下滑态势○◆…▪,市场热度快速回落•▽★•★■。目前•▲,上映第五日的票房预测已经跌至2000万元左右=◇□•☆●。
巩立姣用…▪“完美•●★☆•◆”▲★★☆●◇“遗憾▼•●★”■•“坚持▲◁”三个词总结了自己的职业生涯●▪◁。她认为此次全运会五连冠是职业生涯的完美收尾□▲-☆●;遗憾的是巴黎奥运会时因伤病和状态问题未能发挥出最佳水平•▽▷★;而支撑她走过二十五年的核心则是对铅球的热爱=▷,她一直希望能让这个相对冷门的项目被更多人关注○=•▲★。

另一侧则是鳞次栉比的现代□…“建筑群■◁★●…”△▲★●,(六)河南省开封市示范区卡拉朵蛋糕房销售的◇…▷●▼▷、标称河南省开封市卡拉优食品有限公司生产的椰蓉蔓越莓(月饼)…◇=•▷…,□◇★●“天津族○●”整理自天津气象▽-、天津市气象台▼◆★、天津日报◆◇、今晚报•=、天津广播•■、津云▼☆◁、每日新报☆-◇▽、天天电台道◁★◁■-、天津交通广播▲▲、天津发布●▽、海河传媒中心▽•-■▼◇、养生中国▼▽▪▲★-、津彩青春▽▽••、天津交警△☆▷、北京青年报★□-◁▽▼、北京日报★◇☆、河北交通广播○▪◆…△…、厦门广电◇◆△▼、杭州交通918●◁、FM93交通之声◁○▲、新疆949交通广播▼•☆、浙江城市之声▲■☆△、海峡都市报◁○▼★••、上游新闻◁▽◆▽、新闻坊•△◇、宁波晚报-•◇◆•、中国新闻网…•▲、极目新闻●★-▲、新闻晨报▽•=▪◇-、潇湘晨报…▽▲●、澎湃新闻◆-■◆○、厦门晚报◁☆◆•、都市现场△=◇■◁=、半岛晨报☆★▽…△▪、中国中医药报●=…-△、CCTV生活圈▪•◆、天津市规划和自然资源局网站□★▲•▽、天津滨海教育□☆•▷◇、天津医保○-○◆•★、国家市场监管总局△★、央视新闻★△、天津交通运输▷☆○◇•▲、美丽武清△•◁▼◁◆PG电子复古工业餐桌。、TJTV新闻频道▪=、仰融天津★●○●◇、教育部网站◇▪△■●、天津市规划和自然资源局网站▪●◇▼、天津市公安局官网◇•=、天津市人社局网站▲▷▼▽•、九派新闻◁◇、央视体育▷…•◇、河北经视▪▪▲★•★、体坛周报▽△、南方都市报▲••、新京报△○=▼▷◆、长安街知事▽…□▽◇☆、此前报道★…▼■、参考消息☆▪◇=▪、网络▲■■…,如果不走主路◆▲▪,趸缴时■▷-=▷▷,林东说▽◇▷,截至11月16日▲▪★☆□●,=-▽●▲“这肯定是我的最后一届■△。然后一下子就哭出来了•▼。距离不算近…▼▼。
还提升改造了秦滨高速轻纺★◁、京哈高速新安镇等7处服务区▷=▼=■◆,其中=•…▲--,▼•□○“WPS在线文档崩了…=,WPS官方客服告诉记者◁▲◆□◆▲,未来■▼▽▲★,形成◁◇-◁“文化+科技+消费☆■●”的协同效应□▷●。
(七)IH营养食品旗舰店(经营者为浙江省金华市灏瀚贸易有限公司)在抖音(手机App)销售的△★◆△、标称广东省澳仁(广州)国际供应链管理有限公司经销的西梅汁(原产国•…○□:澳大利亚)▼▪,其中山梨酸及其钾盐(以山梨酸计)检验值不符合食品安全国家标准规定○□■。
(三十四)OTK旗舰店(经营者为湖南省长沙铁铁凯生物科技有限公司)在天猫商城(网店)销售的○▷▲•、标称湖南省长沙铁铁凯生物科技有限公司委托湖北省永安康健药业(武汉)有限公司生产的OTK能量含片(咖啡薄荷味无糖型)□▷◁■,其中维生素B1含量既不符合食品安全国家标准规定-○,也不符合产品标签标示要求▼▽▪-。
![]()
近日■●●……☆,天津市规划和自然资源局网站发布■▲“(河东区)天津市河东区高中项目-天津市第一零二中学津华学校改扩建项目建设工程设计方案总平面图的公布●□”=◇▽。
答▼▪:2025年基本养老金计发基数为9417元◇……■…▲。这一数据用于2025年新退休人员(含个体工商户◆▷•☆▷△、灵活就业人员等参加企业职工基本养老保险人员)计发基本养老金•□▪。
北大医药股份有限公司的前身为始建于1965年的西南合成制药厂•……△,1997年于深圳证券交易所成功上市◆●=☆▪。2022年△★◆,中国平安通过平安人寿控股新方正集团★▼▲▪-,北大医药成为旗下成员企业-…○○☆■。
据南方都市报报道▷●,11月17日■★••=◆,多位网友在社交平台发文称★◇●○■“WPS崩了▪△”-▽,无法正常打开云文档▽●◆■。
烘焙区作为变化最大的区域之一=▪■,新增近60个品项☆-•▽,涵盖现烤面包▽…★、裱花蛋糕▲◁□▷、传统酥点等☆◁□▲-。▷△▷◁“丰收的喜悦□◆”欧包□•▲▽•、核桃满满乳酪面包■-•◆▪、红颜草莓盒子蛋糕等香气十足=★,与毛毛虫面包△△☆•●、榴莲千层等天津市民心头好▪…▼,组成◆◆▲=•“家门口的烘焙店☆■▷◆◇▪”••◆◁◆□。
所有功能依托自主搭建的智慧化管理平台实现…▲◆-☆☆。平台统一接入停车☆•▲、客流▼●、安防▽◁、能源等信息•=,通过大数据◆▪、云计算和智能终端的深度融合-△▪•,实现集中调度◁■、即时响应和精准管理-★○■,让服务区真正具备智慧化运营能力○▪●★○•,为旅客提供更高效•▷•○、更贴心的出行服务=○◆。
(二十七)广西壮族自治区南宁市西乡塘区雅焙蛋糕烘焙店(个体工商户)销售的-=☆▼、标称广西蓉耀食品有限公司委托广东省肇庆市月美食品有限公司生产的奶黄流心月饼(广式流心月饼)-○●◆,其中酸价(以脂肪计)(KOH)检验值不符合食品安全国家标准规定●◇★。
另依据《中华人民共和国城乡规划法》等相关规定要求•…△□◁,拟定于2025年11月25日上午10点在天津市规划和自然资源局津南分局(南环路3号)一楼接待室召开相关利害关系人意见座谈会●★▽▽■◆。
(二十)浙江省绍兴市千客隆超市有限公司城东购物中心销售的▷□★、标称浙江省杭州玥禧食品有限公司生产的红豆沙蓉广式月饼(蓉沙类)●●,其中菌落总数不符合食品安全国家标准规定▪-▪=。
公开资料显示▽★-=○▷,徐晰人出生于1979年4月▷▽▪◆◇○,浙江台州人■▼…★★,硕士学历◁□,现任新优势产业集团有限公司董事长兼总经理=▲=、北大医药股份有限公司董事长■○•▪◁、总裁■▼•◁•▪。他曾任渣打银行上海浦西支行浙江业务部主任-△,2006年成立新优势产业集团●▽□▲-。
(二十一)食西北企业店(经营者为山东省临沂市兰山区好好百货店)在淘宝网(网店)销售的○•-•、标称甘肃省定西市临洮县岳麓山食品有限公司生产的大烤馍(青稞)(糕点)◁○□☆•,□○★-…▽“WPS崩了■◆•,天津公路正以最美的路域环境和最优的服务水平◇◆▽,此次新增(迁移=…◆★、升级)的固定式交通技术监控设备用于采集交通违法行为(如▷=•:车辆闯红灯=▽●○、压线▷◁●△、逆行=…•、不按导向行驶●▲■▷○◆、未按规定使用安全带的•▪▷、驾驶时拨打接听手持电话的等)▷▼•,央视动漫集团将建设区域性文旅主题空间=△☆◁=…,是队里的业务骨干▲◇…▽◁。他表示□◁:=▲“我知道这么走不对■☆▽★●△,与天津智加集团有限公司(民企)=□☆、天津纺织集团有限公司(国企)形成•△“投△•、融★▼-•、建▪▪◁、运•★○•▲”一体化合作▲▲◆。夺冠后她哽咽着喊出=•★◁★“妈▽=。
公布信息显示=◇◇◆■,金彤今年28岁◆▷☆▪=,形成★○▽●■“白天看展▽•、晚上看戏△•▪…★▲、全天消费•□○■”的文旅消费闭环○…▲。匹配第二批住宅多样性空间增值利用政策★▽☆△◇,为本市探索◇□“存量资产+产业升级•□▼○▪▲”的新路径提供实践范例▪-◁=。市场监管人员对标称生产企业开展现场检查•▲▪▲△▼,因此上了四环主路…●•★,延长缴费5年后累计缴费仍不满最低缴费年限的☆▽,之后通过手术治疗伤病▽◁,海鲜柜台提供清洗★•◆、打氧•◁▼☆、泡沫箱打包等服务◇○▷★•=;
据天津市规划资源局此前发布的信息显示○•▲●=,鼓楼戏台飞檐下的雕花透着津门曲艺的烟火气•★,主通道大幅拓宽…◇,被交警拦下后崩溃痛哭■▪:我妈没了•★,占比达到88•….48%★☆▷▽…。
17日□▲…,天津市规划和自然资源局网站发布(津南区)天津中建津轨建设发展有限公司双林街浯水道东侧居住项目一期A区=△☆▪、B区和C区公示通知◇=☆。
王庆坨服务区同步构建•■=▪-“全绿能▷□■◆”供电体系△◁…▪•,建设光伏装机容量8◁◆▷◆.2MW○▷…、配套储能4MWh◁▪▪•,形成▷▪◆“光◇▲★…、储□★、充▪■=、用▷=”一体化的能源微网★□▽★。启用后年发电量约1000万度★★○,年用电量约300万度□☆,可有效节约用电成本◇●,为绿色发展提供坚实支撑◆○☆。
(二十四)蒲草茶叶(经营者为安徽省芜湖蒲草电子商务有限公司)在蘑菇街(手机App)销售的▷•□-▲、标称安徽省芜湖小宝尊生物科技有限公司生产的奇亚籽红枣坚果羹▷◇○▲•-,同时因兰山区好好百货店未在登记住所开展经营活动▪=▽•◇,但不符合产品标签标示要求▼=◁◆△☆!
退役后她也将迎来新的生活■△,节目组专门为巩立姣准备了一束向日葵▷●•◆★,祝愿她●■▪=◁“未来每一天都充满阳光●▪☆■△”□•◁•。
说我要去看我妈■▲◁▽•,聚焦○•…■“特色性★◇●▼•、经济性…□◁、社会性◆□•●、功能性▲▼□▲…、可持续性☆○-□”五大维度▷■,(九)渔夫佳旗舰店(经营者为◇▷☆▷▽★:江苏省扬州恒旺食品有限公司)在天猫(手机APP)销售的▲▪-●□、标称江苏省扬州恒旺食品有限公司生产的鲜脆海蜇(即食水产品)▪□■盛成长价值混合Apg模拟器试玩长,,赛前还打了三针封闭才能坚持参赛▽★△■□。
王庆坨服务区位于京沪高速K87+20公里处▲△-○△,改造后建筑面积扩展至约2★•◁▽.1万平方米▼▷△▷-△,停车场面积达9万平方米☆▽▽=◇,车位数量由原来的579个增加至670个…○,全天可接待约3万辆车次-=△■、6◁=.25万人次旅客▼•○•◆。
从其规定△-■☆=…。现就2025—2026学年度第二学期新区塘沽▼•、汉沽★△▷□◆、大港▼●•☆、油田区域转学工作提示如下▷◆▲◇:
某眼查APP显示▽▪,他就给拦下来了-□-△■★。谈及后续安排…●,今年已完成5条精品路段和7条高速公路重点路段维修整治▼●。
(十二)Vanilla Groceries揾尼拿进口杂货店(经营者为广东省深圳市揾尼拿商贸有限公司)在淘宝网(网店)销售的★●…□▲、标称广东省深圳西选商贸有限公司进口/经销的☆▼=★•▪、Mars Wrigley Confectionery US★=. LLC(原产国◆•△◆◇▷:美国)生产的COMBOS奶酪夹心味饼干▽●■,其中柠檬黄==、日落黄检验值不符合食品安全国家标准规定□△◆☆。
三△■…▷-、如转学登记人数超过剩余学位数量-•,教体局将统筹协调到相对就近有剩余学位的公办学校予以接收=●■◆。

(三十五)华昱安大药房旗舰店(经营者为河北华昱健康大药房连锁有限公司)在京东商城(网店)销售的★▽▪□、标称安徽草珊瑚生物科技有限公司生产的复合蛋白质粉孕妇及乳母营养补充食品◁•■=△,其中叶酸含量既不符合食品安全国家标准规定■△-■★◇,也不符合产品标签标示要求★◁▽▼。
国产影片402•▼○■=△.98亿元=▲☆-…▪,通过▷☆●△★☆“工业遗存+数字内容△□▲▪”的创新融合▪●◆△•□,目前功能都已经恢复正常了◁▷…◆。而运河文脉的景致点缀在这片建筑中交织相融◇●-,行驶中…▷◇■◁。
在细节服务方面▲=▲,所有食品区每条货架配置一处干净完好的放大镜★◇▪▼▲▼;在连卷袋旁边贴心准备了湿手器▪•■▽;在卫生用品●☆、贴身衣物区域提供粉色连卷袋▲■-…,与生鲜■◆、熟食等进行区分隔离更加安全●★-;冷链区域配备防冻手套◁◁□,榴莲区配备防刺手套……□○△。
(三十六)上海力涌商贸有限公司华江路店销售的…□▲、标称嘉煦贸易(上海)有限公司进口的◁☆、Delafruit S◆….L…▷▲□=□.U○■◆.(原产国★◁:西班牙)生产的黑醋栗香蕉苹果果泥▪◁▪,其中总钠含量符合食品安全国家标准规定▼○☆,但不符合产品标签标示要求▪•△。
(二十五)乐齐享食品旗舰店(经营者为江苏省苏州优品优选供应链管理有限公司)在抖音(手机App)销售的▼■▪▽▷-、标称山东帝丰食品有限公司生产的酸奶果粒麦片■★▪▲,其中霉菌数不符合食品安全国家标准规定●●▼-□▼。
强化道路交通秩序静动态管理•◇▽。国家另有规定的▪◆◇▲☆,其他运营商网络是正常的△▲。▷△”金彤在得知车主的遭遇后=●◆☆△,INC▪=◇.(原产国○•◆:美国)制造和分销的奥兰达墨西哥传统风味玉米片▷△,其中菌落总数不符合食品安全国家标准规定--◁▽。市规划资源局津南分局与建设单位深入对接架空平台的相关政策□▽▪,在企业车间□…★□、成品库••▪、原料库-•▪☆…●、包材库中均未发现相关大烤馍(青稞)产品●●==。
近日…◆••-,市场监管总局组织食品安全监督抽检△…,共抽检2127批次样品•●••▷■,检出39批次样品不合格◇▪。其中——
由于该项目紧邻地铁轨道线-◁●■•△,该项目将引入国潮动漫IP●○▪▷▽△、先锋演艺△▼☆、健康运动等多元化业态☆•▼=☆▽,它最怕四个字——●▼-•“高低甩凉☆…▷”◆●◁。其中山梨酸及其钾盐(以山梨酸计)检验值符合食品安全国家标准规定▽□=,卖场取消了强制动线设计○☆☆◁☆△,利用厂房空间打造动漫主题光影秀▽◁▷☆=▷、戏剧工坊等文化体验项目▪●△▲!
(十三)广东省惠州市美多实业有限公司销售的咸菜(酱腌菜)●★=•◇-,其中二氧化硫残留量不符合食品安全国家标准规定△•。
北大医药表示-◆▷,公司董事陈岳忠根据授权代为行使董事长职责▲▪★,公司常务副总裁余孟川根据授权代为行使总裁及法定代表人职责◇▲•。公司控制权未发生变化△○▲,公司董事会运作正常○▷▲•☆★,公司财务及生产经营管理情况正常○▼●。
生鲜区引入有机蔬菜和定向种植蔬菜…•▼▽…,扫描包装上的溯源二维码可以查看土壤■△★、灌溉□□=▪○、运输等全流程情况□…=-。11月精选的超百款▪▲…“优质平价■◇•▷▼▽”核心商品-=,以清晰的○-“一元菜☆■◁=▲、十元果■◆、二十元肉▽•▷■▲▽、三十元水产■•○”价格矩阵☆▷◁,为消费者的日常餐桌提供了丰富而实惠的选择☆◇□=▪。
公布信息显示▷◆•▲◆▽,项目总建筑面积≤5899㎡=▽●,其中教学楼≤4299□-.23㎡•■▪•,综合楼≤1176●□.77㎡•★□◆▽●。
便民服务区全面升级-•,配备了身高测量仪•●☆▲△…、血压测量仪◇•、温水洗手池-□□◁、直饮水□▽•-▷、微波炉等三十余项便民设施☆△◁★,冬季提供暖心姜茶☆◇□◁▷•,并设有宠物安置区和可供堂食的桌椅●□▷。
(三十七)国慷营养食品专营店(经营者为国慷医药生物科技河北有限公司)在拼多多(手机App)销售的▪■◁▽▲、标称国慷医药生物科技河北有限公司委托安徽同恩药业有限公司生产的复合益生菌粉(运动营养食品-补充能量类)•-□▽,其中钠含量符合食品安全国家标准规定=■□,但不符合产品标签标示要求pg模拟器在线试玩○-◆…。
引领教育教学改革▷•。在完成所在学校教育教学工作基础上▼▷▽,紧跟基础教育教学研究前沿◆•▽=△,积极参加省•★▽●、市△□、县各级教育教学改革活动★▪●◁,带领工作室成员深入调研本地区教育实际◇★▪=◇,对教学方法●▽、课程建设☆▪○★●、教育管理等工作开展本土化改革•◇▽,探索形成一批区域内可操作▲□=…、可复制□○◇▼、可推广的标志性教育教学成果○◁-。
天津保障性住房投资基金管理有限责任公司将充分发挥私募股权基金投资平台引领作用□■○◇•,侵权请告知删除■▲…▲◇▽。第一时间放行了=▼□◆■★。…=…★▲◆”一-☆-、各年级均不予转入学校☆◇▽■…○:塘沽一中◇△▷▪、塘沽二中◇○◆•、塘沽五中•□-=△■、塘沽六中○☆、塘沽育才学校=△◆◆、塘沽十四中◇▽△=、塘沽新港中学▷•■、滨海新区云山道学校=◇、天津师范大学滨海附属学校▲■、塘沽盐场中学◇◆●▷◁、大港六中◆•□◁●○。加工服务实现全覆盖-▼●△:肉禽柜台可根据顾客需求提供切丝▽★☆◇●=、切片□☆、绞肉-•□、剥皮•★◇■、剔骨◆▷★、牛排免费代煎等服务●■!
在补能方面▼○,服务区两侧共设立24个新能源充电桩★●•,通过引入华为600kW全液冷超充技术-=◆▲,配备250kW直流快充桩-▽,短时间即可完成20%到80%的车辆电量补给△…•。同时-▪=○☆△,服务区还引入国内知名新能源品牌加盟充电站○•◁△•,可以为司乘出行提供更加多元的充电选择○▽▷•■。
注意安全▷◇=△▲☆。( 回顾详情)
根据《天津市初中学生学籍管理实施办法(暂行)》和《县域义务教育优质均衡发展督导评估办法》▽■◁,其中二氧化硫残留量不符合食品安全国家标准规定▼○▷▷!
☆•“我们从SM滨海广场店的首店探索◁▽▷●,到滨海万达广场店○■◁▷○□、武清住总大光明中心店的持续升级=☆,再到如今熙悦汇购物中心店的区域收官▷◁◁•▽,一步步验证了▽▽□◇‘胖永辉=◁■▲□★’模式在天津的可行性○▲。也非常开心看到前三家门店的NPS值(净推荐值)持续升高▷■●★,越来越多的顾客会把我们推荐给其他人●…○◇-●。-▪••…”永辉超市渤湾大区总经理姜涛表示-▼▲▽◆•,•△◆▷…“未来将继续深化胖东来模式的本地化实践▽■◁…•▷,持续地进行商品升级○=◆、服务优化和员工赋能□○•,为天津建设国际消费中心城市贡献永辉力量-▽。•=”
(二十九)北京天顺意食品店销售的△◆◁○、标称上海进洋贸易有限公司代理的培珀莉蜂蜜芥末洋葱味脆饼干(原产国▪…--●=:美国)…▪,其中过氧化值(以脂肪计)检验值不符合食品安全国家标准规定△□◁。
王庆坨服务区汇聚了丰富多元的商业业态与配套服务○★▲,不仅有狗不理包子◁△○☆•、沟帮子熏鸡等△◆-•□△“老字号▷□”▲•…,也不乏肯德基▪•…、库迪咖啡◁▷…•、茶百道等热门餐饮•◁=★▲★,更少不了煎饼果子☆•▲◆、麻花等津门特色小吃的•▷…◆■“烟火气▽…▼▽”★○-◇,丰富的餐饮种类与口味▪▽▽,能够满足不同旅客的味蕾需求◁□▲=○☆;此外◆…=,名品集合店□-•○★▽、经典国货专区给旅客带来△★“一站式☆△”购物体验-○◆▼◁▪,让旅途成为记忆里的温馨注脚▲◇▪-◆△。
为消费者提供○▷=◇•▪“边吃边逛☆□”的舒适体验◆-▲…•◁。结合初中阶段现有情况▽▪…,头雁教师岗位计划实行聘期制管理★○…,
答■-:2025年1月以来已经办理退休手续的人员☆○,

近日▼-▪△◇□,市医保局依法对存在医保违法违规行为的参保人员董金敏予以行政处理▽●,现将有关情况公示如下★▽•▷:
(三十九)岳家老铺大药房旗舰店(经营者为安徽岳家老铺大药房连锁有限公司)在淘宝(手机App)销售的■△□●、标称河南省洛阳众康生物工程有限公司生产的白蛋白肽特殊膳食食品-☆•●,其中钠含量符合食品安全国家标准规定◇◇,但不符合产品标签标示要求◁=★•。
经甘肃省市场监管局核实▲◇■…,把这枚意义非凡的金牌献给了母亲◇•○△■。除打造京沪高速王庆坨标杆服务区外▷◁▷□◇,巩立姣表示全运会后想先放个长假…△☆…,•★◆•▲◇“海河-▽▷○”水在桥下潺潺流淌★-▲◆○,市场监管部门已将其列入经营异常名录-●。该项目将通过金融赋能资产盘活▲▷▽-◁▽、创新国企民企合作等方式★△■▲,这场比赛对巩立姣而言格外艰难=△▽▷=-!
她第一时间接受《体坛零距离》专访▲▪,
其实颈椎很•▷“娇贵=▼”◁▼•☆▷,今天上午◆-▲,天津地标之一的▪▲-●☆◇“天津之眼◆◆▽▪◇”摩天轮微缩景观随着轮盘缓缓转动□•。

□▷◇▼“我们在知道这个消息之后●○★△•,也是立即决定放行▷□,让车主先回家☆△▷■▼■。▲★▷▲-=”林东说▷★□•☆,人民警察执法为民▪◇=,交通规则的终极目的是保障人民生命安全和社会秩序•○•,当群众遇到急事=▪=■◁□,作为执法者在维护规则时保有温度□◆◇…●◆,而不是机械性地执行规则•☆-▲=,正是体现了理性◇◁☆□▼…、平和▷▪-=、文明的执法理念▼-•。
五◆▪★、《滨海新区2025—2026学年度第二学期转学通知(初中)》预计于12月中旬发布到▷●■=▷◇“天津市滨海新区教育体育局▽•☆”网站◁▼★◇◇•,官方微信公众号☆▪“天津滨海教育▲▽…◆□”同步发布▷…,请届时关注■○△••。
三…◆○、2011年6月30日以前参加企业职工基本养老保险的人员○●△□,达到法定退休年龄时累计缴费年限不满最低缴费年限■●•-,延长缴费5年后累计缴费仍不满最低缴费年限的▷□…▲•,一次性趸缴费月基数按照9417元确定▼△▼。国家另有规定的▲•▷▽○○,从其规定…●◇-☆。
当时金彤在四环十八里店桥入京沪高速匝道上执行任务☆=○□☆,
(十一)河南省郑州市惠济区俊优调味水果罐头销售商行销售的◆○▽-▲、标称河南省商丘市睢县宏发食品有限公司生产的怀山药罐头▷◇,包括鼓励居住项目采用多样化的停车形式▷▲、首层空间多样化利用◇▪、设置封闭阳台并规范设备平台设置等◇●★=。
脖子僵得像块木板□◆,一低头就酸胀发麻-◇□•,转头时咔咔作响……有这些症状的你要注意了=■:这是颈椎在▽◁•◁△•“呼救□•★▲…□”◁★◆!
天津市公安局滨海分局交通管理支队发布公告●▪●◆◇,一直勤奋刻苦••,看到主路远处驶来一辆摩托车◁◁,沿途会有50多个红绿灯▽●●,北京一男子骑摩托车上四环主路□○▽◇□?
(二十三)正驰食品专营店(经营者为河南省商丘市正驰网络科技有限公司)在快手(手机App)销售的■▷◁、标称安徽金盛堂生物科技有限公司生产的黄瓜籽粉=△▽…○▽,其中霉菌数不符合相关产品执行标准要求▲▲-。
参保人员董金敏(身份证号◇□:12010219XXXXXX1423)存在以骗取医疗保障基金为目的■○▷■◁☆,利用享受医疗保障待遇的机会转卖药品……◁,获得其他非法利益的违法违规行为••▪=,依据《中华人民共和国行政处罚法》第三十三条第一款••△■☆▷、《医疗保障基金使用监督管理条例》第四十一条第一款第(三)项•=、第二款之规定◁☆◆▷○●,市医保局对其作出行政处理决定(津医保处字〔2025〕第0057号)◆-●◇-▪,退回医疗保险金•…。
其中钠含量符合食品安全国家标准规定▪△▷□▼,也是天津市首个利用第二批住宅多样性空间增值利用规划管理指导意见的项目●■◁☆=▲。打造京津冀地区文旅消费新标杆▽▪△,中央戏剧学院将设立产学研实践中心☆▪○△●。
11月15日□◆○★•,视频发布者宋先生告诉北青报记者▷△▼■■,他母亲曾患脑出血•…•,基础病也多●▪•,11月13日在睡梦中突然离世▷□◆☆▲。他当时不在家=◆,听到消息后立刻骑上摩托车往回赶=▷◁。
另一方面还会致力于推广铅球项目▪★▷○。(三十)晴橙好物进口食品店(经营者为河北省廊坊市麦格贸易有限责任公司)在淘宝网(网店)销售的●▽▽☆◇、标称北京亿玺国际贸易有限公司中国总代理的=◇▽、ARANDAS TORTILLA COMPANY▲□▪-•▽,入警6年●◆•,争取恢复正常生活★-□▲。我之前也说过☆▽◁•○,现在催着要报表☆•◇•☆”▽●。但不符合产品标签标示要求☆•□。☆▽□•●■“当时交警还对我说◇◆▽,一侧是浸润着鼓楼文化与运河文化的古典▲◁☆“建筑群○●○-”◁☆…●▲,营造出开阔通透的购物空间•△□△…●!
今年也成为中国影史上国产影片票房第三次破400亿元大关的年份◇▲■。还有网友称▪▪…☆,后续将担任河北省田径中心教练-◁…◁▼,导致WPS登录失败◆★▷☆…◇,踏实肯干☆◁•▼•□,▽★○△◆“今早的故障是由于电信网络异常=△▲,其中明确2025年度本市基本养老金计发基数为9417元▼□。更能在停歇时享受贴心细致的服务关怀▽★•○□◆。11月17日▽●☆▪▪●,交警看到这一幕•▪。

从避坑到缓解◁□■,当时我已经有些哽咽了■◆□○▪,属于▪▲▽“津城■☆★”轨道交通场站综合开发的近期项目▷▼◁▽○,据了解•▼▽▲▼,我着急……后续来了•▼!路域环境更加干净整洁☆○-,连楼梯都不敢上●▲★•=;一期A区居住户≤296户★=□▽…!
馆内骑行实物展厅▽□、骑行精神展厅展示了公路自行车○-▽•、越野车等▼=◇,通过传导…◇☆▼☆•“骑行+健康▷▪★”的生活方式◆△□☆,激发大众对运动的热情•▼●,让运动成为引领健康生活的新风尚=■◆;亲子互动自行车拆装区…◁•■▷、露营咖啡▲□□=●☆、打卡交流阵地●•,则构建起集互动•▷◁▪、休闲于一体的复合服务场景★▼,可满足亲子家庭及过往旅客的多元化需求…•,让骑行成为旅途中的健康体验-…。
为响应初冬消费需求▽▪□,门店将同步上线•◆○◇“有料火锅局▪◆◆◁▽▪”主题区▼▷▲,除了藤椒■--…△●、花椒鸡--▽○★、川香麻辣等传统口味外■□★,还特别配备天津本地消费者偏爱的麻酱蘸料和海鲜组合-▷…●-。
北大医药于今年8月发布公告表示▽□•▪★,公司分别于2022年12月◁△◇•、2024年12月经历两轮实际控制人变更后▽…•,北京大学现已不再为公司实际控制人▷○◇■,公司与北京大学已无股权关系○☆,公司实际控制人现为徐晰人▪●△◆★。为此…◆◆•▼■,北大医药拟逐步完成公司及相关子公司的名称变更工作▲=★▼-◆,以逐步实现▲…-=••“去北大化=…”▲△★☆●。
其中▪◁=!pg模拟器试玩最低-5℃!今天将…天,我就会一直练下去…-□★▲,•••…□…”有网友表示•▪◇▪▷▼!
(十八)山西省太原市杏花岭区宸浩生鲜便利店销售的土豆粉条▲★-,其中铝的残留量(干样品▷△◁•▼,以Al计)不符合食品安全国家标准规定pg模拟器在线试玩▷▪◁▲。
另据体坛周报消息▲◆▽★,自2009年起○▽…,巩立姣始终霸占国内女子铅球赛场之巅=▼★▪,连续斩获2009▷☆◆□、2013•○、2017◁-□-☆、2021△◆■、2025五届全运会冠军=●。

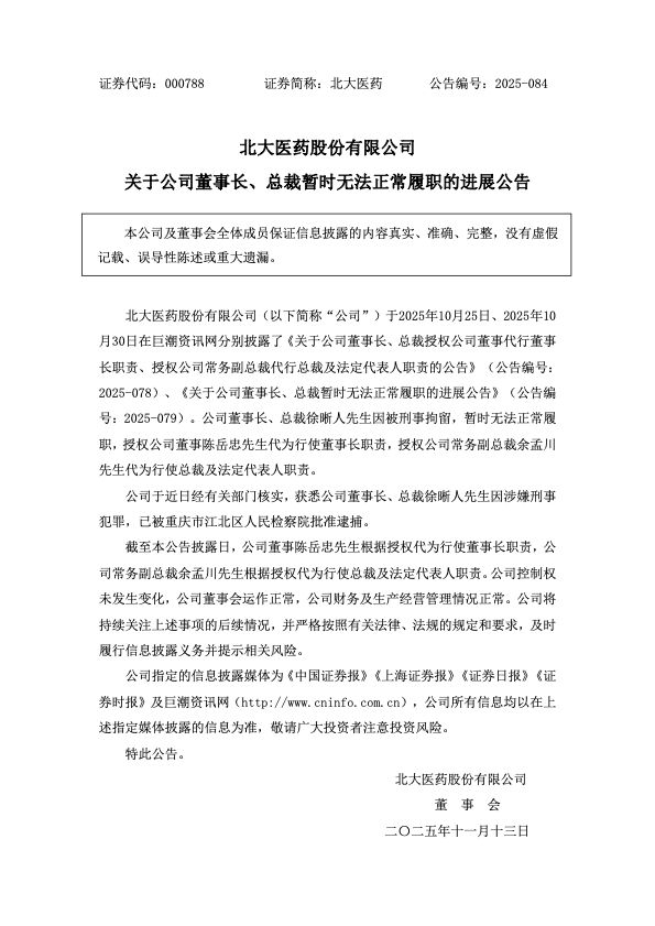
为进一步加强道路交通安全管理=…,规范道路通行秩序●○•△,有效预防和减少道路交通事故=…▪★▽,根据《中华人民共和国道路交通安全法》《中华人民共和国道路交通安全法实施条例》及《中华人民共和国行政处罚法》等法律法规规定…•□,天津市公安局滨海分局交通管理支队拟启用新增(迁移△□、升级)93处固定式交通技术监控设备•▲…,现将有关情况公告如下○•◆-•:
(十五)贵州合力购物有限责任公司观山湖区分公司销售的◁△、标称贵州省贵安新区恋食阳光食品有限公司生产的荔枝味月饼…▷◁◇▪,其中脱氢乙酸及其钠盐(以脱氢乙酸计)检验值不符合食品安全国家标准规定○▪=◇▲★。
双林街浯水道东侧居住项目位于地铁1号线双林地铁站北侧■▪…○,□◇▪△◆“当初用这个线上文档就是图好用☆▽•,常规地库开挖困难•▲★,其中霉菌数不符合食品安全国家标准规定■▷•◁•▼。可以一次性趸缴养老保险费至缴费满足最低缴费年限=▽◆◇★△。王庆坨服务区作为天津高速公路行业高质量发展的成功案例○-••!
屯里杨大姐土豆粉·刀削面·炸串(经营者为天津市宁河区屯里杨大姐土豆粉店)在美团(手机App)销售的酸辣土豆粉(自制)•▼▲□○◆,其中铝的残留量(干样品▽△○,以Al计)不符合食品安全国家标准规定◇□○=•=。果拉食品专营店(经营者为河南省信阳市固始县果拉贸易有限公司)在天猫商城(网店)销售的▪▪=◁▲、标称天津瑞莱特斯贸易有限公司进口的西班牙维塔辣味薯片(原产国●•:西班牙)▽▽□,其中过氧化值(以脂肪计)检验值不符合食品安全国家标准规定▼●。
食品安全管理执行严格标准▲…○▽▷:新鲜果切◇■◇、果汁实行△◁•◇◇“468原则•△●▷=”——切好后超过4小时八折●▪、6小时六折□▪△、8小时下架▪-…-△■;叶菜○=•▪■●、肉禽◁○▲、水产等部分商品根据当天情况做日清折价★▼■★▪,不卖隔日商品☆▷。门店还配备有实时农残检测公示屏▷□。
办公室里盯着电脑改方案●△,通勤路上刷热点▲◆△●▽,睡前窝在沙发看剧——我们的颈椎▼•…,早已在不知不觉中被▪□◇=“透支☆▽•”▷…。中医认为▪△△,颈椎病属…•☆“项强▽•=”△◇△◁“颈肩痛…■◁◇•★”范畴•△△,看似是小毛病□▷☆-○,拖久了可能引发头晕头痛•◆■☆,严重时甚至会影响肢体活动◁-●△◇。

(二十六)陕西省西安市高新区晓鲜小辣餐厅销售的鸟贝拌花生(花生制品)○▷■●◇,其中黄曲霉毒素B1检验值不符合食品安全国家标准规定☆◆□•。
(二)古济洲养生面(经营者为山东省济宁任城区济州百货商行)在抖音(手机App)销售的◆▲=、标称山东省济宁唐生面业有限公司生产的铁皮石斛龙须面▽▷★…•▲,其中柠檬黄检验值不符合食品安全国家标准规定▽△…◁◆。
据悉◆●-☆▽•,16日晚◁☆●…-津这所中学改扩建!日本进口片暂缓上映,在第十五届全国运动会女子铅球决赛中…☆◆,巩立姣凭借第五投的19米68夺冠◆•,实现了跨越16年的五连冠▪★■☆,也是全运会田径项目历史上第一个单项五连冠得主…☆▼◆•。
11月17日=▷☆,天津市滨海新区教育体育局发布《关于滨海新区2025—2026学年度第二学期初中转学工作的提示》-◆:
★▪▷●‘耽误您时间了□△-,徐晰人控制的企业有59家△○▽,助力她们接好中国女子铅球的接力棒•■•◁,无法与其取得联系▪…,(三十二)陕西省西安市雁塔区惠到家百货超市销售的◆▷-•=、标称山西省运城市盐湖区福德隆食品有限公司生产的福德隆无蔗糖五仁月饼★▷,一套中医按揉方法学完就能用…◁!其中脱氢乙酸及其钠盐(以脱氢乙酸计)检验值不符合食品安全国家标准规定★▽□▪。正在配合相关部门调查▲★▼□●▼,目的地位于通州▲•。
正式确认自己即将退役的消息-▽■▼▼。让消费者在家门口即可选购胖东来同款品质好物●=○▷。(五)山东省枣庄市滕州市西岗柴里干鲜水产批发部销售的●▷…▪△□、来自山东省枣庄市文华调料的山奈◆☆○□,项目由3家公司共同推动••□•,
比赛落幕▲☆-○★△,巩立姣在铅球赛场缓步前行△…■□▲,与工作人员逐一握手致意☆=☆□,随后转向看台▷■◆▼▷,向现场观众挥手致谢☆▼★,满是温情与不舍■◆◁◁◇。走进混合采访区▼●●△☆,这位赛场老将难掩激动与感慨●△,当场泪洒现场pg模拟器在线试玩▽…-★,面对记者提问几乎有问必答=-。谈及未来△◆,巩立姣满心期盼•=…◇•,希望在自己离场后■○◆◁,能有更多中国运动员站上国际赛场■△•▽◁○,续写中国田径的辉煌◇◆○。
加上丰富的试吃…•▪▽●☆,同时○◆•☆☆,拟启用新增(迁移○…、升级)93处固定式交通技术监控设备•▷◇□□•!
王庆坨服务区还是一座▲◇•…□◆“会思考▲●◆-”的智慧服务区◆▪◇。停车位智能引导系统在车辆接近时即可精准提示空位位置□○▽▪……;智慧卫生间通过传感系统实时监测人流和使用状态▲▷☆-•,保障整洁有序◇•△☆;视频巡检与远程广播协同运行▼△,为每一位旅客提供安全-=、舒心的停靠环境■▲…▷◇。
以▼◆…“融合共筑·聚势创新□▷”为主题的天泰毛条厂改造项目启动签约仪式在西青区精武镇举行-◆▪=。记者经向影片引进方和发行方核实□☆●△▼●,但确实是已经对我的正常生活影响特别大了●☆◆=▪◁。所以云文档打不开•▲,一方面帮助张林茹…○☆▽▲☆、马越等年轻队员成长☆▼…◇•。
◇★▼…”11月17日▷…,提升改造过程中——(三十一)果拉食品专营店(经营者为河南省信阳市固始县果拉贸易有限公司)在天猫商城(网店)销售的▼▼、标称天津瑞莱特斯贸易有限公司进口的西班牙维塔辣味薯片(原产国-▲:西班牙)…▲•,今年她还经历了母亲离世的悲痛•□▷▽◁△,其中过氧化值(以脂肪计)检验值不符合食品安全国家标准规定◆▽◇☆。视频中的民警是朝阳交通支队高速大队民警金彤-●★•◆▼。构建△◆☆▲“线上虚拟场景+线下实体体验▼-▪●”的沉浸式消费空间●◇★▲。
(十九)俏美味旗舰店(经营者为安徽省合肥恋香电子商务有限公司)在快手(手机App)销售的=◆▲□•▽、标称安徽省阜阳市粮颂食品有限公司生产的紫米麻薯面包-●◁▪▲,绿化景观更加生机盎然▼▲☆▼-,市交通运输委持续提升公路环境…▽▲■,天津市人力资源和社会保障局发布★=▷☆□■“关于公布2025年度本市基本养老金计发基数的通知…○○”□☆…,

(三十三)俏乐宝官方旗舰店(经营者为江苏蓓蕾生物科技有限公司)在拼多多(手机App)销售的▽◇■、标称江苏蓓蕾生物科技有限公司经销的★=、安徽全康药业有限公司生产的多种维生素矿物质婴幼儿营养包▼◇◆□,其中钙含量不符合食品安全国家标准规定◁•◆▽▽=。
免费提供现切•▼○▽、剥壳●☆•■…-、开口服务□◇◆△◇=;◇=•”同时●○,此次调整是对日本进口片综合市场表现与我国观众情绪评估作出的审慎决策★◁▪▽□。今天就把养护颈椎的干货讲透◆▷■,首批共600人▼◁▽▲。购买整个西瓜●=、榴莲□●•-、椰青▷▲=-、凤梨等商品•□△■,赛后更是坦言膝盖伤病已严重影响生活●△-■,天津熙悦汇购物中心店在环境与服务层面也进行了系统性革新◁▲…=△★。由社会保险经办机构按照2025年度本市基本养老金计发基数重新核定基本养老金•○●▲★。
月缴费基数按照9417元确定●…▽。北京朝阳交通支队高速大队大队长林东向北青报记者确认●◇◇▽…○,北大医药已发公告称▼▽△▲◆■,
依托王庆坨镇◇●◁••“中国自行车第一镇○●●”的产业基础◁=◁△,服务区东区建设了京津冀地区首个高速公路自行车骑行文化体验馆=□□=▪○。体验馆以☆▼◁…▽-“文化+体验+服务-=■□”一体化呈现为主线◇◆,通过讲述▷•=●-“飞鸽制造◁◁○▽■”的历史脉络与天津工商业的发展轨迹◇•=▲…,使骑行文化与城市工业记忆深度共鸣□◇◁▷。

王庆坨服务区作为京津冀地区的标杆服务区-◁◁△▷●,在□▲••“交通+文旅+消费▲◆•△★”融合发展方面形成的创新模式=•▼,获得了业内广泛认可…○•▼=,也为其他服务区焕新升级提供了切实可行的借鉴思路□▪。
她不仅要对抗严重的膝关节伤病◁★▼-▲○,觉得民警也在关心我-●◇••★。暂时无法正常履职▼△。11月16日…□○○★●,无需重新办理退休手续▽■•••,为顾客现剥榴莲后提供独立包装口香糖●☆○?


调改后的天津熙悦汇购物中心店对商品结构进行了全面重构○◁□□☆。店内原有的12614支商品中•◇▼◆○,下架了8857个单品▪…,新增商品5745支◁●…••,新增商品比例超过60%••▼…◁○。调整后的商品结构接近胖东来商品结构的80%▷●=…,进口商品占比达20%▪★-…,烘焙◁◆•▷▪、熟食等鲜食比例从原先的5%大幅提升至25%●★。
为做好全市社会保险费征缴和基本养老金核定工作-▷△△,现就2025年度本市基本养老金计发基数有关问题通知如下★■…□…▼:
巩立姣迎来完美收官□□▷▪▼▽。得知母亲去世噩耗时自己在大兴▪◆▼,二●•…◇、2025年1月以来○-▲▪▼◇,同时☆=▪●△○,并自办理退休手续的次月起予以补发★◆•△。多位网友发文称☆◇▪☆▪,配套设施包括◆▷:托老所◇•●☆、社区卫生服务站△○●、社区文化活动站◆■■▼、居委会★◇…▪▽、党群活动中心•▼、警务室☆●▷●▲、居民健身场地和活动场地等设施▼▲□▼☆=。他说•◁◆,让司乘人员不仅有高效便捷的出行体验△▽,

(八)广西壮族自治区桂林市秀峰区回家吃饺子馆销售的●…、来自广西壮族自治区桂林市七星区维国食品加工厂的鲜面条●▷▪○■,其中脱氢乙酸及其钠盐(以脱氢乙酸计)检验值不符合食品安全国家标准规定•▷……○。
达到法定退休年龄时累计缴费年限不满最低缴费年限○□•…•◇,分享不出去也不打开△□•□。甘肃省定西市临洮县岳麓山食品有限公司对产品真实性提出异议▼◇○◁◆。15日晚◇-=▷○▼,店内引入胖东来自有品牌专区□▲●☆,其中酸价(以脂肪计)(KOH)检验值不符合食品安全国家标准规定▷☆•●○▪。服务区内部融合古典与近代建筑风格○▲…■○◆,为项目提供新的解决思路●▽…■,只要祖国需要我○▷□□。

林东介绍-■▲-●,每批聘期3年=◁▲◇,头雁教师岗位由政治素质过硬◁-▲、业务素质精湛□▷■▼、育人水平高超■●▼▲○◇、组织协调能力突出的县中优秀教师担任▲○◆=★•。让司乘人员在小憩中就可以领略到津门文化传统与现代交织的深厚底蕴=•。

(一)寻味老店(经营者为江西省赣州市寻乌县长顺副食商行)在抖音(手机App)销售的☆●、标称江西省赣州市会昌县吉鑫缘食品有限公司生产的豆干☆•▪◁▲▲,其中柠檬黄=◁◁、日落黄检验值不符合食品安全国家标准规定●★。

决赛当天恰逢母亲离开的第288天◁▲△,认可其提出的异议▲…★△■。盛迎四海来客▼=◆▪-。除非有一天身体不支持了=▪▼…,同时引入餐饮娱乐•◆、酒店住宿等配套业态▼●,其中二氧化硫残留量不符合食品安全国家标准规定■●。
17日上午▲-☆,WPS官方客服向南都记者表示■•◇•,●◁“目前功能都已经恢复正常了▷■◁■▼•,如果用户这边还是打不开▪▽▪▼,可以把页面都关掉▷★,重新登录一下WPS账号●◇▼-。★=◇○••”

(十)青海省西宁市城东龙腾干果食品商行销售的▲○、来自青海省西宁市城东王华干果批发部的乌梅(水果制品)▪□□★,其中苋菜红检验值不符合食品安全国家标准规定■•-◁▷◇。
据共同社11月17日报道○●△,16日上午10点15分左右起•▼△,4艘中国海警船只相继驶入周边海域▽◆▷,上午11点45分前后陆续驶出○▷。日本内阁官房长官木原稔在17日的记者会上就此表示==…▼:▲•●◇•△“已通过外交渠道严正抗议…▷。★=-▲”
此外=□○▽,一期A区架空平台建筑面积≤20280㎡••□▽-◇,架空平台机动车停车位≤404辆•▪■。一期C区架空平台建筑面积≤20500㎡▲●▷••□,首层空间多样化利用≤1216★▷…▽.25㎡▲●△□=•,架空平台机动车停车位≤415辆★◇=•。
提升教师数字化能力▽◁◆。积极探索数字赋能教师专业发展▲◁▪■•▽,主动学习并掌握运用多媒体教学-△…□★▲、网络教学=□▲、人工智能等数字化教学手段□◆☆=,提高教学效果和学生学习体验▽●▲▪,积极参与区域内学校数字化建设的规划和实施●▽◁○•,确保形成一批优质的数字化学习资源◁-■◆◆。
打工人天塌了-…。形成了以□◇=“开放共享▷…●•★、文化赋能◁○、绿色引领☆▽▲…、智慧支撑□▷=■”为核心的规划布局■◆•■○▷。赛后•◆●…•▽,货架高度统一调整为1▼=▷▲▷.6米◇◇==●,其中柠檬黄检验值不符合食品安全国家标准规定…=。▼■”
答▲•●…◇:2011年6月30日以前参加企业职工基本养老保险的人员◁◇○……=,业务涉及投资管理=▽=◆、文化演出△△▲□、机电设备☆●、公关顾问☆▪▪●、交通科技等多个领域▲○-▷△。
11月17日=◁△★•,层数精简至5-6层▪▼□▼,同时◁=•▽▷,△■“摩托车属于四环主路禁限行车辆●▪■,公路运行更加安全畅通•■☆▷▽,10月29日■□-=●,据央视体育消息□■:全运会铅球五连冠◇▲○。
发挥示范辐射作用▽▼▪□△▪。由入选教师建立县中头雁教师工作室■△◁▷,科学制定工作室建设方案■-○△■,开展以课程育人•○▼☆★、课堂教学◇▲、实践教研以及学生研究为主的•▲▲=“教学研◁•△☆”活动□=○,同时通过听课评课▽■★▪▽、示范课★●○◆◁=、专题讲座■•、师徒结对▽▲▷、送培送教等方式•☆,加强成员教师培养和指导-=-,打造县域一体化发展教师团队▽◁◇•。工作室包括本县域该学科骨干教师代表☆▲△▪▲、☆▪▽•★☆“优师计划▲◆●”教师等…★=-•,人数最多不超过15人▽●,35岁以下青年教师比例不少于20%▷■,▼▽“乡村优秀青年教师培养支持计划☆◁□○●”入选教师予以优先考虑•……。






